税金知識を増やして上手に節税しよう
憲法で納税の義務がありますが納める税金は少なければ少ないほど将来残せるお金は増えます。今回はどのような節税対策があるかざっくり紹介していきます。
税金とは
そもそも税金は国や地方公共団体に租税として納付するお金の事です。
租税とは国や地方公共団体が公共資材や公共サービスを行う為の経費を法令に則って国民、住民に負担させるお金の事です。
要は国や地方公共団体が活動する為の経費ですね。
税金の種類
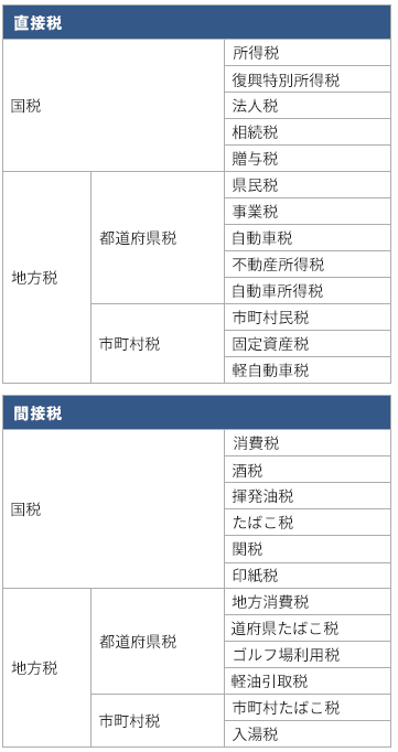
税金について分かったところで次はどのような税金があるかです。
税金についてはfreeeのホームページにわかりやすく書いている為引用しました。
この記事を読めばわかる!税金の種類と仕組み|税理士検索freee

基本的にあらゆるものに税金がかけられている事がわかります。
何に対して税金がかかっていてどうすれば納める額が減るのか一つ一つ理解していく事が大事です。
節税対策の種類
ものやサービスを使わない事が一番の節税になりますが限度があります。
賢く理解する事でかなりの節税が出来ます。
ふるさと納税
以下の記事でも紹介しました。
日用品に充てる事で非常に効力を発揮します。
軽減税率制度
どちらかというと負担を抑える制度です。消費税が10%に上がりましたが食料品などは8%に抑えることが出来ます。
キャッシュレス決済を行えばより効力を発揮しますね。
iDeCo
60歳まで毎月一定額を積立てて投資信託に投資して期間満了時に年金や一時金としてお金を受け取る制度です。通常、投資利益20%程度の税金が持っていかれますがその分を節税出来ます。
医療費控除とセルフメディケーション税制
医療費控除は総所得が200万円以上で1年間で10万円以上医療費を支払った場合、超過分を所得から控除できる制度です。
対してセルフメディケーション税制は医薬品の購入額が12,000円を超えた場合、超過分を88,000円を限度として控除できます。
扶養控除
活用している方は多いと思います。
扶養している人一人あたり38万円所得控除できる制度です。
生命保険控除
保険料を支払っている方であれば一定額所得から控除できる制度です。
年末調整で申請できるため活用している人は多いのではないでしょうか。
住宅ローン控除
ローンを組んでマイホームの新築、購入、増改築を行った場合、10年にわたって控除を受けられる制度です。
損益通算
株式のような譲渡所得だけでなく不動産所得等も対象になります。
損失が出た場合、一定期間内の利益と損失を相殺してその分の税金を減らす事が出来ます。年末になると株式の損出しをして節税をしている方も多いのではないでしょうか。
経費
個人事業主やフリーランス、マンションオーナーの方は事業を行う際に発生したお金を経費とする事で節税にできる事もあります。経費にできるものは交通費や消耗品、書籍など様々なものを経費にする事が出来ます。
まとめ
ざっくりした紹介しかしませんでしたが税金について知る事で何が節税できるかわかります。そして資産家、お金持ちに共通している事はいかに税金を払わないように立ち回るか(もちろん脱税ではなく)ですのでめんどくさがらずに少しずつ理解していく事が大事ですね。
まずは自分の所得からどんな種類の税金がいくら引かれているのかだけでも理解する事で次の一歩を踏み出せるのではないでしょうか。

